


相較於國內其他相關科系,本系具有以下獨特優勢:
優勢1--多元豐富師資:專業涵蓋景觀設計、建築、都市規劃、園藝、藝術等領域,培養扎實專業力。
優勢2--交通便利帶動完整產業鍊:微笑三線(捷運黃線-輔大站、桃園機場線,未來五泰板輕軌線),產業連結北台灣探索城市新可能!
優勢3--大台北整合跨域學習豐富:大台北地區產官學資源豐富擁有融合建築、都市規劃、園藝、藝術、永續、Ai,培養全方位設計力!輔仁大學綜合大學擁有 完整不同學科的院系所,及北台灣跨校學習提供您跨領域知識學習的機會。
優勢4--海外國際接軌:多元海外交流機會,拓展您的世界觀!
各報考資訊簡介(可點選圖片):
1.繁星推薦:
(1)繁星推薦分則簡章:
https://www.cac.edu.tw/star115/system/ColQry_115xStarFoRstU_BT65fwZ9z/html/115_02005.htm?v=1.0
(2)第一階段報名繳費(3/11-3/12)報名甄選委員會網頁,請依照委員會公布時程:https://www.cac.edu.tw/star115/schedule.php
(3)輔仁大學繁星推薦入學專區: https://exam.fju.edu.tw/admission/215

2.申請入學與申請入學(青年儲戶組):
(1)申請入學分則簡章:
https://www.cac.edu.tw/apply115/system/ColQry_115xappLyfOrStu_Azd5gP29/html/115_020052.htm?v=1.0
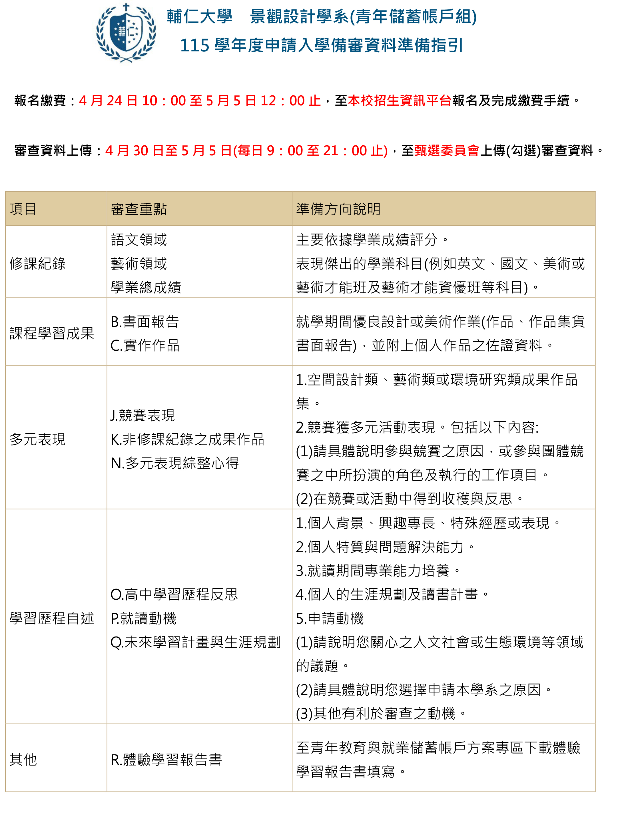
(2)申請入學(青年儲戶組)分則簡章:
https://www.cac.edu.tw/apply115/system/ColQry_115xappLyfOrStu_Azd5gP29/html/115_020062.htm?v=1.0
(3)第一階段繳費報名(3/23-3/25)甄選委員會網頁,請依照委員會公布時程: https://www.cac.edu.tw/apply115/schedule.php
(4)甄選委員會網頁報名網址:https://www.cac.edu.tw/apply115/apply.php
(5)第二階段繳費報名,上傳確認審查資料及繳費(4/24-5/5)(甄選委員會網頁)及(本校招生資訊網)
(6)輔仁大學申請入學專區:https://exam.fju.edu.tw/admission/214
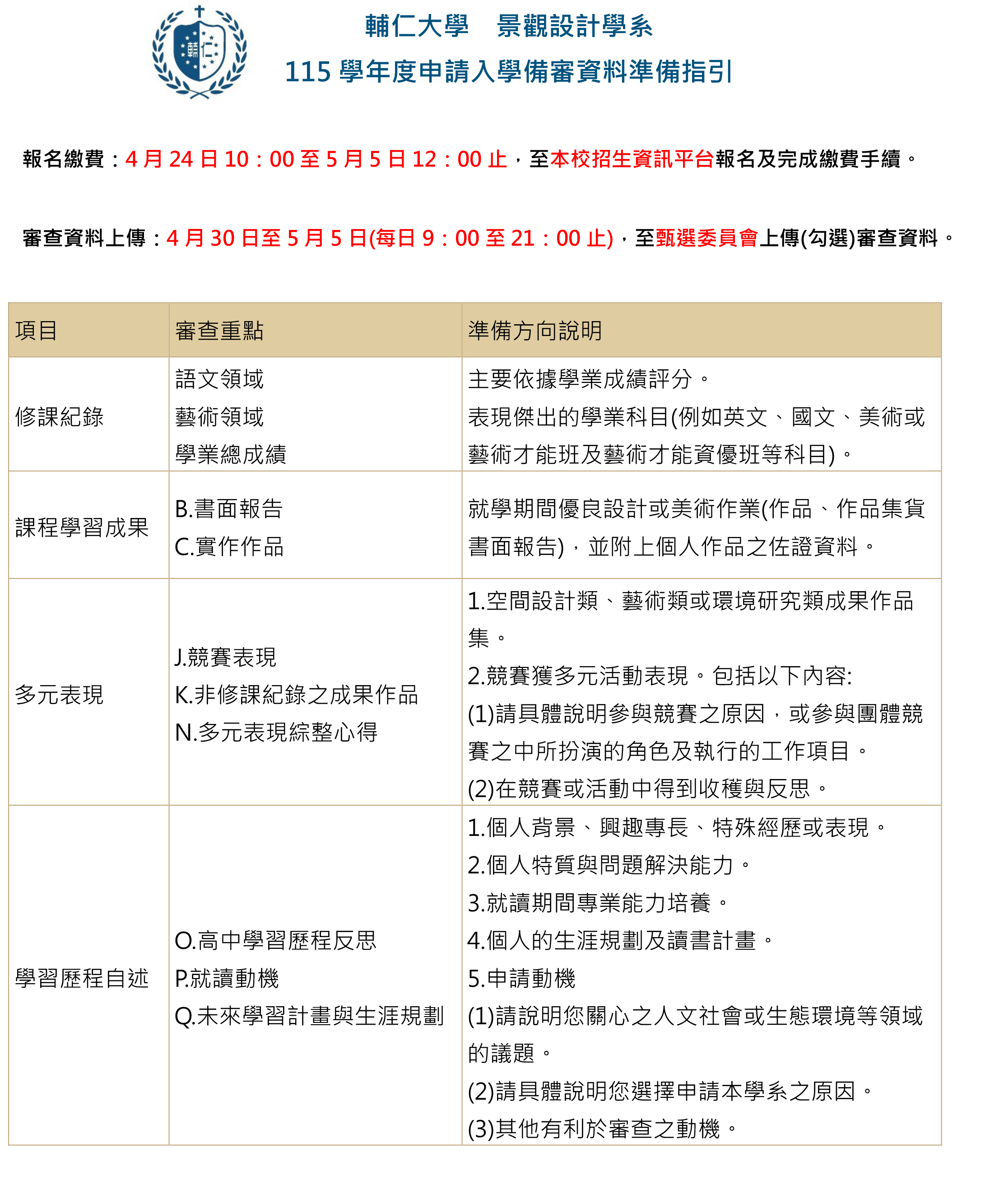
(7)輔仁大學115學年度申請入學備審資料準備指引及學系相關規定
A.申請入學第二階段申請入學書審指引 : 請按本連結


招生介紹與簡介(歡迎點閱YT影片 請點選全螢幕放大影片)
輔大景觀系簡介
景觀領域範圍及國際化資源
系所師生競賽與展演表現
多元豐富學生生活,產官學教學合作與實作及領域跨域合作經驗
更多詳情請點選:
|| 官網:本網頁高中生招生專區 || https://www.landscape.fju.edu.tw/zh/page/studying-hs.html
|| ColleGo!專區 || https://collego.edu.tw/Highschool/DepartmentIntro?dept_id=020004
|| fb || https://www.facebook.com/profile.php?id=100063806893260
|| ig || https://reurl.cc/WA6DxD
|| yt || https://www.youtube.com/playlist?list=PLtR96JWA9ddX3Trw3mNbREXfBvEAZPWia
還有,2026.4.11(六) 輔大開箱日-學系薈萃 百年風華
誠摯邀請你參加 輔大景觀設計學系特色說明會,探索如何用設計改變環境、打造永續未來。
活動資訊 日期:2026.04.11 (星期六)
第一階段:學校特色發展說明會
• 時間:09:00 - 09:50
• 地點:于斌樓谷欣廳
• 內容:學校特色與資源、申請入學相關資訊
第二階段:景觀設計學系說明會
• 時間:10:30 - 11:30
• 地點:藝術學院1樓 AL114A 視聽教室
• 對象:115學年度大學申請入學第二階段之考生、家長
亮點特色
• 永續環境與生態設計,讓你成為綠色未來的推手
• 跨領域整合建築、藝術與工程,培養全方位能力
• 理論與實作並重,累積真實場域經驗
欲參加實體活動者務必完成線上報名! 線上報名:https://reurl.cc/180M18
更多系所說明會詳見:https://fjcuadm.fju.edu.tw/news-detail.php?id=75



輔大景觀,讓您的未來無限可能!現在就加入我們,開啟你的景觀設計夢想之旅!









